JavaScript try catch is an essential tool for handling errors and exceptions in your code. It provides a mechanism to gracefully handle unexpected situations and prevent your program from crashing. In this comprehensive beginner-friendly guide, you will delve into the intricacies of JavaScript's try...catch mechanism, giving you a clear understanding of how to handle errors gracefully with useful examples. Let’s get started!

Table of contents #
- The need for try catch
- How it works
- Using try catch with sync JS code
- Utilize try catch with async code
- Try catch and finally
- Conclusion
The need for try catch #
Bugs and errors are an inevitable part of programming, and JavaScript is no exception. Imagine you're building a web application, and suddenly it crashes because of unexpected input or a network issue. Frustrating, right? That's where the mighty try...catch statement comes to your rescue!
The try...catch statement is a fundamental error-handling mechanism in JavaScript. It allows you to gracefully handle runtime errors, preventing your application from crashing and providing a smoother user experience.
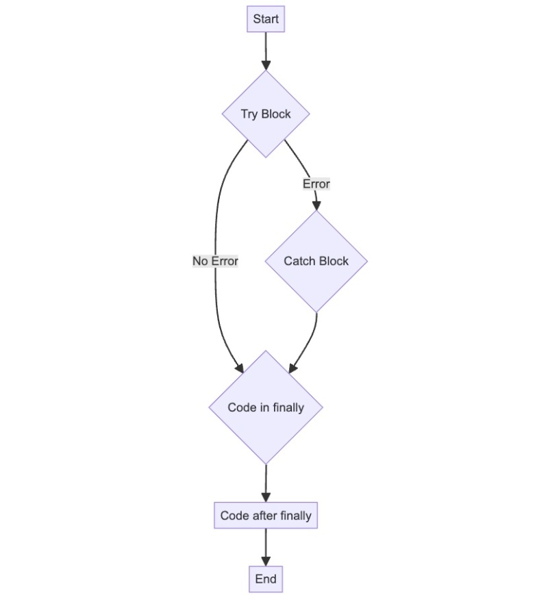
When I started programming, I was under the false assumption that a try catch could be replaced by an if-else, how wrong I was back then. In the next section, you will learn about how try catch and finally works for a visual point fo view.
How it works #
The try catch statement in JavaScript works by dividing your code into two main blocks:
try block: This block contains the code that you want to execute. It's the section where you anticipate potential errors might occur. Some of the code in this section may throw an Error or an Exception. Things don’t always go as expected especially if you have user input or you are calling an external resource like a file or an external API. The API might be down, or the file’s name might be wrong. In these cases, Node.js/JavaScript will throw errors, which will be caught in the next part, the catch block.
catch block: This block is executed only if an error occurs within the
tryblock. It's where you handle the error and prevent your program from crashing. For instance, if you made a typo in the domain name of the API being called, it will resultTypeErrorif you are using fetch. In case, the catch block is not present it can potentially kill the node.js process or show an error on the browser console.
Optionally, you can include a third block, finally:
finallyblock: This block is executed regardless of whether an error occurred or not. It is used for cleaning up resources or performing actions that must happen after thetryandcatchblocks. For instance, this block is useful when you have a database connection taken from a pool of connections. You put your code to execute a database transaction, if all goes well the execution will never reach the catch part but if things hit the fan, the execution will land in the catch part. The code in thefinallyblock will always execute so it can be used to release the database connection back to the pool regardless of whether an error occurs or not.
Here's a simple flow chart that visually explains the workflow of the try catch finally statement (made with Mermaid.js - svg version):

Try catch can be used with both sync and async code in JavaScript. If you want to learn about Sync, async JavaScript code with callbacks, promises and async await please read this blog post. In the next section, you will learn about a sync code example with try and catch using JavaScript.
Using try catch with sync JS code #
Let's start with a basic example of using try catch with synchronous code. One common use case is parsing JSON data, which can throw an error if the JSON string is invalid, for the example below the JSON is deliberately made invalid:
const jsonString = '{"key: "value"}';
try {
const json = JSON.parse(jsonString);
console.info(json.key);
} catch (err) {
console.error('Error parsing JSON string: ', err.message);
console.error('Error stack: ', err.stack);
console.error('Error name: ', err.name);
console.info(err instanceof SyntaxError); // true
}The error in the JSON string is that the key named key does not have a closing ” so this will always result in a SyntaxError when a JSON.parse is tried on the malformed JSON string. If you save the above code snipped at sync.js and run it with Node.js (or run it on the browser console) it will result in:

Let’s analyze what happened here, first, you have set an invalid JSON string in the const called jsonString. Next, you start a try block and try to parse the invalid JSON string as a JSON object with JSON.parse. Then you try to log the key of that object, this line will not be reached as the JSON.parse will throw an error.
In the catch block, you catch the error with the name err, after that you log the error’s message as a console error. Then you log the stack and name of the error as console error too. At the end, you check if the error is an instance of the type SyntaxError which will result in true.
If you want the code to never reach the catch block you can use const jsonString = '{"key”: "value"}'; as the first line. In the next segment, you will see an example of asynchronous Javascript using async and await.
Utilize try catch with async code #
Asynchronous code in JavaScript involves operations that don't execute immediately,
like fetching data from an API. Using try catch with asynchronous code
requires understanding how promises work. You can also read about .catch and .finaly that can be added to the promise object. But these days, using async await is much more popular than promise().catch().finally() syntax. So the code below is with the native fetch API to get some users from https://jsonplaceholder.typicode.com/ but with a twist (read error):
async function getUser() {
try {
const response = await fetch('https://jsonplaceholder.typicode.com1/users/1');
console.log('User data:', await response.json());
} catch (err) {
console.error('Error fetching user:', err.message);
console.error('Error stack: ', err.stack);
console.error('Error name: ', err.name);
console.info(err instanceof TypeError); // true
}
}
getUser();To make it clear upfront, you could have used [IIFE]((https://mega1saver.store/blog/2022/08/javascript-wait-1-second/#sleep-with-timers-in-node-15+%3C/a%3E) with async await but to keep things simple above example uses a named function called getUser.

You can also run it on the console of your browser, which will give the same result as above. In the next section, you will learn about the handy finally block that always executes regardless of the error case occurring.
Try catch and finally #
JavaScript try...catch also supports an optional finally block. The finally block always executes, regardless of whether an error occurred or not. This is useful for cleanup tasks or closing resources. Below is the same example of the above JSON.parse with the error adding a finally block at the end:
const jsonString = '{"key: "value"}';
try {
const json = JSON.parse(jsonString);
console.info(json.key);
} catch (err) {
console.error('Error parsing JSON string: ', err.message);
console.error('Error stack: ', err.stack);
console.error('Error name: ', err.name);
console.info(err instanceof SyntaxError); // true
} finally {
console.info('This will always execute');
}
If you save this file as sync-finally.js and run it with Node.js it will result in the following:

The main difference here is the finally part executed with the error case. Even if there was no error the finally block would always execute. The finally block can also be used in the async code example with async-await. You can find all the code examples in this GitHub repository. If you like using Axios in place of fetch, you can find a similar example with Axios timeout.
You can also wrap the error or exception into your custom exception. For instance, if an API returns a specific error code for a wrong password like code 5522 then you can check if the error has that code and wrap it into a custom WrongPasswordError and rethrow it. You can use the throw keyword to throw your Error or Exception. That could be a topic for a different blog post.
Conclusion #
JavaScript's try catch statement is an invaluable tool for handling errors gracefully. It provides a structured way to anticipate and manage exceptions, preventing your code from crashing and ensuring a better user experience.
By understanding the principles of try catch and applying them judiciously, you can create robust and reliable JavaScript applications. Remember to leverage the finally block for essential cleanup tasks, and don't shy away from utilizing try catch in both synchronous and asynchronous code. In this guide, you learned how to use try…catch and finally in both sync and async JavaScript code with useful examples.
Keep practicing and exploring different error-handling scenarios to become a master of error management in JavaScript. Embrace the power of try catch and finally, let your code handle errors with elegance and resilience. Happy coding!